行业动态

了解辐射安全许可证最新动态与执行标准

当前位置:首页>新闻中心>行业动态
全部 89 法律法规 27 行业动态 62

江苏辐射安全许可证怎么办理?

时间:2025-07-03   访问量:1071

今天我们来详细给大家介绍下江苏(南京、苏州、无锡等)辐射安全许可证的办理流程:

一、辐射安全许可证有哪些类别?

二、怎么区分要办哪类辐射安全许可证?

三、为什么要办辐射安全许可证?

四、江苏辐射安全许可证申请需要什么条件?

五、江苏辐射安全许可证申请需要哪些材料?

六、江苏辐射安全许可证申请流程是怎么样的?


一、分类

根据从事的活动分类

生产:包括放射性同位素生产、射线装置制造等;

销售:放射性同位素或射线装置的经营销售;

使用:涉及放射源或射线装置的应用(如医疗、工业、科研等)。

根据潜在风险分类

Ⅰ类(高风险)

放射性同位素:高活度放射源(如核医学治疗用放射源、工业辐照装置等)。

射线装置:一般不单独划分Ⅰ类,但涉及高能加速器(如质子治疗装置)可能归入高风险管理。

审批层级:国家生态环境部直接审批。

Ⅱ类(中风险)

放射性同位素:中活度放射源(如工业探伤用γ源、部分医疗用源)。

射线装置:非医用Ⅱ类(如工业CT、中子发生器)、医用Ⅱ类(如X射线治疗机)。

审批层级:省级生态环境部门审批。

Ⅲ类(低风险)

放射性同位素:低活度放射源(如实验室用校准源)。

射线装置:医用Ⅲ类(如CT机、DR机)、非医用Ⅲ类(如行李安检X光机)。

审批层级:设区的市级生态环境部门审批。

二、如何区分?

图片



1


区分依据

放射性同位素根据《放射源分类办法》,按放射源活度(单位:贝可,Bq)划分为极高、高、中、低、极低危险源(Ⅰ类至Ⅴ类)。

射线装置:根据《射线装置分类办法》,按能量、用途和潜在危害分为Ⅰ类(极高风险,如质子加速器)、Ⅱ类(如医用直线加速器)、Ⅲ类(如X光机)。

活动类型生产销售使用需分别申请许可证,且不同活动可能涉及不同类别管理。



2


典型的应用场景

图片



3


区分的流程

确定活动类型:明确是生产、销售还是使用;

识别放射性物质或装置:查阅《放射源分类表》《射线装置分类表》确定类别;

匹配审批层级:Ⅰ类国家级、Ⅱ类省级、Ⅲ类市级。

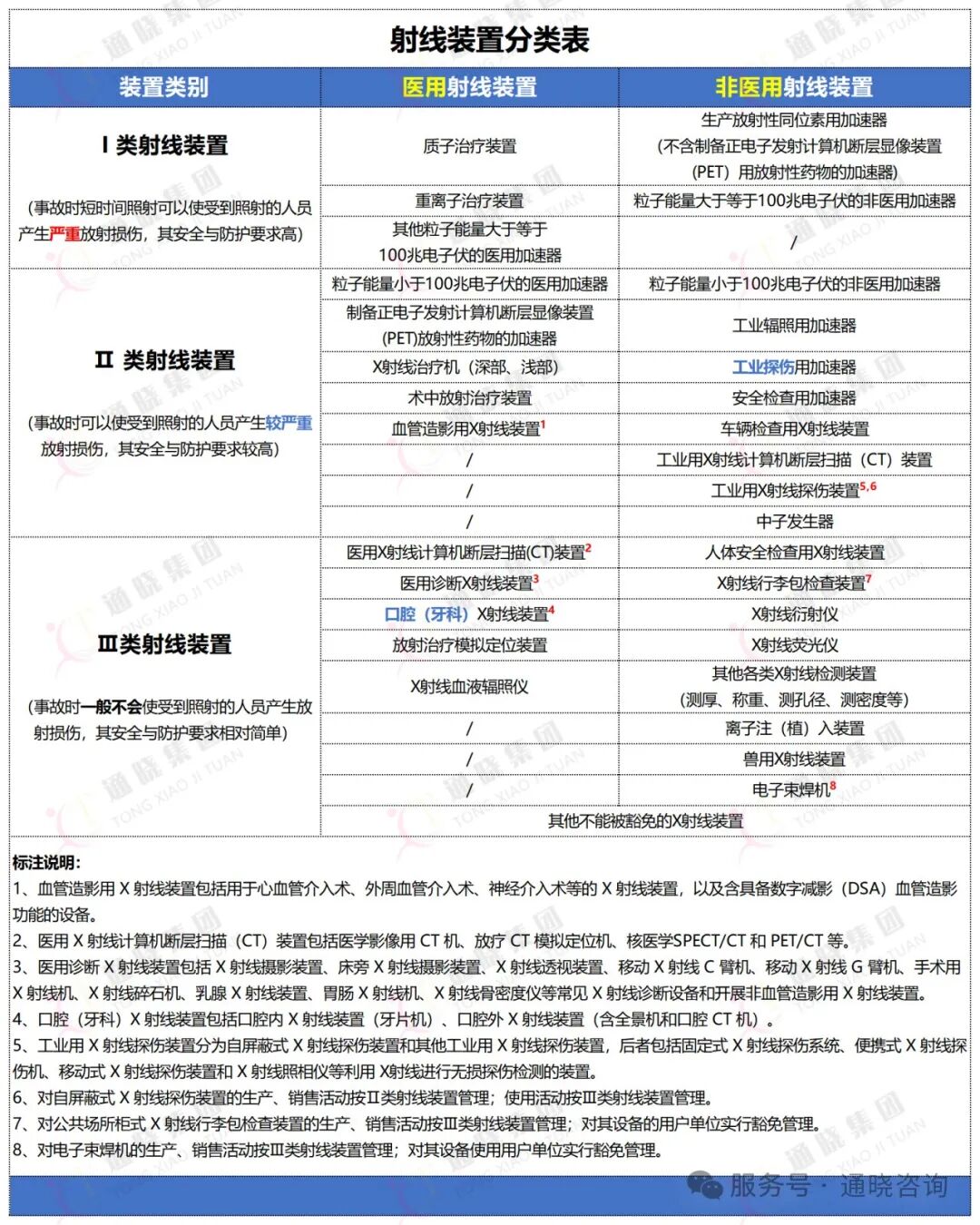
附《射线装置分类表》供参考:

图片

温馨提醒:更快捷的方法是直接问产品厂家。


图片

三、法规依据

图片


《放射性同位素与射线装置安全和防护条例》第五条规定:生产、销售、使用放射性同位素和射线装置的单位,应当取得辐射安全许可证。


第五十二条规定:无许可证从事放射性同位素和射线装置生产、销售、使用的,处1-5倍罚款!

附处罚案例:

2024年1月南京某厂被罚87000

图片


图片

四、申请条件

图片


使用放射性同位素或射线装置、销售放射性同位素、生产、销售射线装置、生产医疗自用的短半衰期放射性药物四类单位申请条件各有不同,篇幅较长,我们就不展开介绍,参考往期这篇:辐射安全许可证申请流程(点击阅读)


图片

五、申请材料

图片


1、辐射安全许可证首次申领材料清单;

2、辐射安全许可证申请表;

3、单位成立辐射安全与环境保护管理机构的正式文件;

4、基本规章制度;

5、人员培训计划;

6、个人剂量监测方案;

7、辐射环境监测方案;

8、辐射事故应急措施;

9、人员培训证书复印件;

10、个人剂量监测协议复印件;

11、国家核技术利用辐射安全申报系统网上申报。

☆材料说明:

基本规章制度需包含:

● 操作规程

● 岗位职责

● 辐射防护和安全保卫制度

● 设备检修维护制度

● 放射性同位素或射线装置使用登记、台帐管理制度。


图片

六、申请流程

图片


周期:2-3个月

图片


上一篇:核医学科放射防护与辐射安全体系建设

下一篇:口腔、宠物诊疗机构 使用X射线装置需要办理这张证

在线咨询

点击这里给我发消息 售前咨询专员

点击这里给我发消息 售后服务专员

在线咨询

24小时免费咨询

19983079527

联系电话

微信扫一扫

微信联系
返回顶部